教育教学质量评价制度
为进一步贯彻教育部《基础教育课程改革纲要(试行)》和《深化新时代教育评价改革总体方案》精神,及时准确地把握学校教育教学质量情况,引导教育教学改革健康协调发展,确保学校教学质量稳步提高,深入推进素质教育,进一步提升我校教育的影响力及竞争力,现根据我校教育教学现状,特制定《山东省实验小学教育教学质量评价制度》。
一、教育教学质量评价的目的和意义
教育教学质量评价的目的:通过监控与评价的实施,系统、科学、有效地评价各个学段的教育教学质量,充分发挥评价促进发展的功能,为学校全面贯彻教育方针,推进素质教育,落实新课程标准,改进课堂教学,促进教学质量稳步提升而服务;为教育行政部门作出教育教学改革与发展的决策提供依据,实现学校整体提升教学质量的目标。
教学质量评价的意义:通过教学质量监控与评价,引导学生全面、主动、和谐发展;促进教师的专业成长;增强学校自我发展的动力,促进教学研究工作的开拓创新。
二、教学质量评价的原则
(一)发展性原则
树立“以人为本”“以学生发展为本”的现代教育理念,以学生各学段综合素质发展和教师教育教学水平为主要评价目标,组织实施教学质量监控与评价。
(二)导向性原则
着眼于人才的培养,着眼于教师的专业发展,着眼于学校的可持续发展,以党的教育方针、政策、法律、法规和相关文件为指导,以新课程标准为依据,深化教学改革;优化教学思想、教学内容和教学方法,提高课堂效率。通过评价指导实践,实践完善评价,促进学校素质教育的全面实施和教育教学质量的稳步提高。
(三)实效性原则
以促进教育教学质量不断发展和提高的实际效果,作为教学质量监控与评价行为的准则,客观准确地对教学质量现状做出科学评价,制定科学合理、切实有效的监控与评价方案。通过有效的反馈监控机制,促进教学质量不断发展和提高。
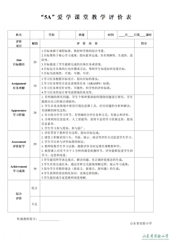
三、课堂教学质量评价的内容及标准。
四、教学质量评价的方式方法
(一)主要方式
1.教学信息监控——通过日常的教学检查,教学过程的常态监测,教师教学信息反馈和学生学习信息反馈等渠道,及时了解和掌握教学中的动态问题,并及时进行反馈、矫正和调控。
2.教学督导评价——对所有教学活动、各个教学环节、各种教学管理制度、教学改革方案等进行随机性的督导评价。
3.专项监控评价——对课堂教学、校本课程开发、校本教研开展、教学常规管理、德育工作开展、综合实践活动、校内文体活动、教学质量评价、综合素质评定等方面的工作进行专项目标评价。
(二)具体方法
1.实地观察 。通过实地考查,对教学过程进行监控与评价,并就影响教学质量的原因进行深入地分析。以听课、参观、情境测试、常态下随机测试等手段,有目的、有计划地对学生的思想和学业发展水平,教师的教育教学能力和专业成长状况,以及教育教学管理水平进行评价。
2.访谈 。通过与受访者的交流互动、专题研讨,集体座谈、个别谈活等方法,有目的、有计划地了解学生的思想和学业发展水平,教师的教育教学能力和专业成长状况,以及教育教学管理工作中非文字表述性的内容。
3.问卷调查 。通过书面的形式,有目的、有计划地了解学的生思想和学业发展水平,教师的教育教学能力和专业成长状况,以及教育教学管理工作的相关内容。
4.学生学业成绩测评。每学年对几个年级的学生,根据课程标准的要求分学科进行测试。这种测试以纸笔测验为主,适当采用其他方式,如情景测试、实际操作等。
5.个案研究。针对学生的教育教学质量监控与评价及其影响因素,采取目的性取样的方式,在群体测验与调查中找到最有代表性的样本,结合校本教研,对某个专题进行深入研究。
五、教学质量评价的组织体系和制度保障
(一) 组织体系
建立学校、学科组二级评价体系,把影响教学质量的诸多因素,分解和细化为评价目标,学校、学科组二级监控评价组织,根据管理职能,在不同层面上实施分层监控、分项监控。对各相关因素作出及时的监测、准确的诊断、科学客观的评价和有效的反馈矫正。
1.校级评价组织主要负责学校的教学质量的评价,要根据实际情况设置相关的评价领导机构,制定相关的实施方案和操作办法,对评价工作进行组织协调。负责教学质量信息的搜集、整理、分析、反馈等具体工作。
2.学校是教学质量评价的实体,是实施教学质量动态监控、常态监控的最有效、最关键的环节。根据学校的评价标准的要求,在各层面上实施教学质量评价,形成一个完善、科学的教学质量评价网络。结合学校的实际情况制定出切实可行的实施细则、操作办法,明确不同部门和人员的工作职责,并将其落实到每一个学科、每一位教师、每一位学生。对各学科、各年级、各教学环节进展情况实施动态监控、常态监控,及时发现教学过程中存在的主要问题和关键因素,及时地分析反馈,并提出改进意见,尽量把教学中存在的问题解决在始发时期。
(二)制度保障
1.教学质量专项督导制度——建立学校教学质量评价专项督导制度。根据管理的职能和实际情况,有计划地在不同层面上,针对不同内容,采用不同方式对教学质量以及评价体系的运行进行督导。
2.教学质量反馈调控制度——学校要建立教学质量反馈调控制度,对日常监控过程中发现的问题,及时反馈、及时调控。
3.学生综合素质评定制度——按照学校学生综合素质评定的实施意见的要求,建立对小学生综合素质评定的制度。
4.学生学业成绩评价制度——按照学校学生学业成绩评价办法的要求,建立对小学生进行学业水平抽样测评的制度。
5.教学质量分析评价报告制度——建立起以年度分析评价报告为成果呈现形式的教学质量分析评价报告制度。学校每学期召开教学质量分析会,对教学质量作出全面、客观、科学地分析,总结经验、找准问题、提出今后改进教学工作的思路和措施。
